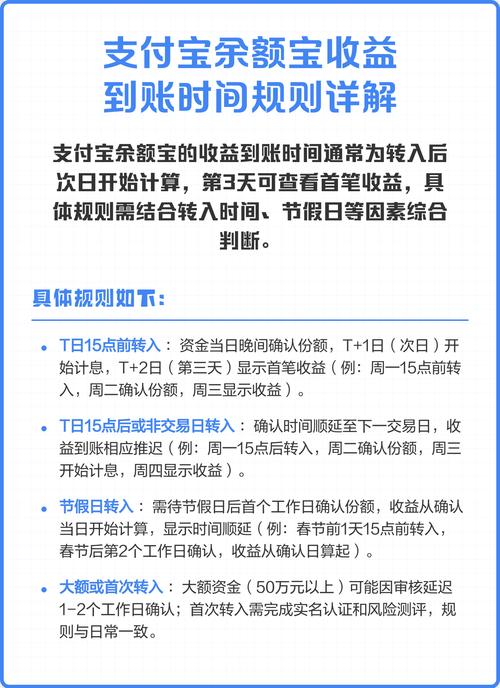
余额宝由第三方支付平台支付宝打造的一项余额增值服务。通过余额宝,用户不仅能够得到较高的收益,还能随时消费支付和转出,用户在支付宝网站内就可以直接购买基金等理财产品,获得相对较高的收益,同时余额宝内的资金还能随时用于网上购物、支付宝转账等支付功能。转入余额宝的资金在第二个工作日由基金公司进行份额确认,对已确认的份额会开始计算收益。余额宝的优势在于转入余额宝的资金不仅可以获得较高的收益,还能随时消费支付,灵活便捷。2013年6月17日,余额宝正式上线。
余额宝由第三方支付平台支付宝打造的一项余额增值服务。通过余额宝余额宝什么时候才会有收益,用户不仅能够得到较高的收益,还能随时消费支付和转出余额宝什么时候才会有收益,用户在支付宝网站内就可以直接购买基金等理财产品,获得相对较高的收益余额宝什么时候才会有收益,同时余额宝内的资金还能随时用于网上购物、支付宝转账等支付功能。转入余额宝的资金在第二个工作日由基金公司进行份额确认余额宝收益计算规则及优势介绍,资金何时开始有收益?,对已确认的份额会开始计算收益。余额宝的优势在于转入余额宝的资金不仅可以获得较高的收益,还能随时消费支付,灵活便捷。2013年6月17日,余额宝正式上线。

余额宝由第三方支付平台支付宝打造的一项余额增值服务。通过余额宝余额宝收益计算规则及优势介绍,资金何时开始有收益?,用户不仅能够得到较高的收益,还能随时消费支付和转出,用户在支付宝网站内就可以直接购买基金等理财产品,获得相对较高的收益,同时余额宝内的资金还能随时用于网上购物、支付宝转账等支付功能。转入余额宝的资金在第二个工作日由基金公司进行份额确认余额宝收益计算规则及优势介绍,资金何时开始有收益?,对已确认的份额会开始计算收益。余额宝的优势在于转入余额宝的资金不仅可以获得较高的收益,还能随时消费支付,灵活便捷。2013年6月17日,余额宝正式上线。
