记者 光柱
近日东风集团股份私有化及岚图上市,股票复牌时间受关注,东风集团股份(00489.HK)发布公告,披露旗下高端新能源品牌岚图汽车将以介绍上市方式登陆香港联合交易所,公司同时启动私有化退市程序。此消息一出,东风集团股份港股应声大涨,截至投资快报记者发稿,东风集团股份港股涨超55%。
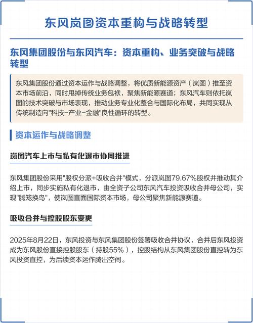
东风集团股份私有化,股权分派与吸收合并同步推进
根据公告,本次交易采用“股权分派+吸收合并”的组合模式,两大核心环节互为前提、同步推进。在股权分派环节东风汽车股票什么时候复牌,东风集团股份将其持有的岚图汽车79.67%股权,按股东持股比例及股份类别向全体股东进行分派。分派完成后,岚图汽车将以介绍上市方式在香港联交所挂牌。介绍上市是指公司不发行新股、不涉及融资,仅将已发行股份在交易所挂牌交易的上市方式。
吸收合并环节由东风汽车境内全资子公司东风汽车集团(武汉)投资有限公司作为吸并主体,向东风集团股份控股股东东风汽车支付股权对价,向其他股东支付现金对价,最终实现对东风集团股份的100%控股,完成私有化。公告明确,本次交易的总体收购价格为每股10.85港元,其中现金对价6.68港元/股,岚图汽车股权对价4.17港元/股。
东风集团股份近年来估值表现偏低,股票市值长期远低于净资产。受制于估值情况,东风集团股份上市以来未开展过股本再融资。东风集团方面曾表示东风汽车股票什么时候复牌,受到行业转型阵痛等因素影响,公司需要摆脱当前的低估值困境,实施更为灵活、高效的战略调整与资源整合。通过私有化退市,公司能够将更多资源集中于新能源核心赛道,加快向科技型、创新型企业的转型步
中信证券研报表示,东风私有化后,汽车行业中普遍被低估的国企的估值逻辑可能发生重构。近期私有化案例凸显汽车行业国企对市值管理的重视,后续国企的资本运作有望更加密集,同时有助于解决国企股权融资的困境。同时,国企迟来但并不会缺席的智能电动化转型也在带来基本面的好转。
岚图汽车扭亏,投资者看好东风集团战略调整
岚图汽车作为东风自主打造的高端智慧新能源品牌,近年来保持良好发展势头。财务数据显示东风集团股份私有化及岚图上市,股票复牌时间受关注,岚图汽车已站上扭亏为盈的临界点,其亏损程度正在逐步收窄。2023年,岚图汽车税前净亏损为19.8亿元,税后净亏损14.72亿元;而到2024年,其税前净亏损收窄至2.43亿元,税后净亏损同步收窄至1800万元。

东风集团方面认为,岚图汽车本次港股上市后东风集团股份私有化及岚图上市,股票复牌时间受关注,将在多个维度迎来发展机遇。融资渠道方面,借助资本市场的力量,岚图汽车能够获取更多资金支持,从而加速在智能驾驶、电池技术等核心技术领域的研发投入,提升产品竞争力,推动技术创新与产品升级。品牌形象上,港股上市将提升岚图汽车的知名度与影响力,吸引更多消费者与投资者的目光,增强市场对其品牌的认可度。国际事业拓展层面,岚图汽车可以更好地利用国际资本市场资源,加速海外市场布局,与国际高端品牌展开更激烈的竞争,逐步成长为具有全球影响力的新能源汽车品牌。
消息发布后,港股市场反应积极。8月25日,香港股市呈现强劲上涨态势,截至记者发稿,恒生指数收盘上涨2.07%。东风集团股份今天复牌,股价一度涨超70%。
投资者普遍认为,东风集团通过此次资本运作,实现了旗下品牌矩阵的价值重塑。岚图汽车作为东风自主高端新能源品牌的核心资产,将发挥引领作用,带动东风自主新能源品牌整体实现跨越式发展,形成“高端引领、全谱系发展”的品牌格局东风汽车股票什么时候复牌,全面提升东风集团在新能源汽车市场的整体竞争力。
有投行人士分析,从东风集团股份自愿退市,到全力助推岚图汽车“上位”并独立上市,这一系列动作看似是资本层面的战略布局,实则是传统汽车大厂的转型焦虑。东风集团股份此次资本运作的本质,是用高潜力的优质新能源资产,替换增长动能不足的传统旧资产,通过剥离低效业务甩掉转型包袱,让集团轻装上阵,聚焦新能源赛道。
东风集团新能源表现亮眼,整体仍需努力
从销量数据来看,东风集团在转型过程中面临着挑战与机遇。今年1-7月,东风集团股份累计汽车销量为辆,同比下降约8.9%。不过,其中新能源汽车销量为辆,同比增长约35.5%。
在乘用车领域,东风集团通过与众多国际知名汽车品牌的合资合作,打造了东风有限、东风本田、神龙汽车等合资品牌,自主品牌则包括东风乘用车、猛士科技、东风岚图、东风柳汽等。今年4月,东风日产(含东风英菲尼迪、启辰)销量为3.56万辆,同比下滑30.8%;东风本田销量为2.20万辆,同比下滑33.8%;神龙汽车销量为0.62万辆,同比下滑3.5%。而自主板块中,东风乘用车4月销量为2.18万辆,同比增长101.4%;东风岚图4月销量为1.00万辆,同比增长150.3%。
2024年全年,东风集团累计销量为189.59万辆,同比下滑9.2%。合资品牌中,东风日产全年累计销量为63.12万辆,同比下滑12.7%;东风本田全年累计销量为42.82万辆,同比下滑29.2%。自主品牌方面,东风乘用车年内累计销量为21.34万辆,同比增长82.4%;东风岚图年内累计销量为8.01万辆,同比增长59.3%。
总体而言,东风集团在自主品牌尤其是新能源领域已经取得了一定的成绩,但合资品牌的市场表现不佳对整体销量造成了影响。此次岚图汽车的上市以及东风集团股份的私有化退市,有望为东风集团在新能源赛道的发展注入新的活力。通过聚焦新能源核心业务,东风集团或许能够在激烈的市场竞争中实现逆袭,重塑辉煌。
