山东农大肥业科技北交所首发上市日期:01-29-2026
世界农化网中文网报道:1月28日,山东农大肥业科技股份有限公司(股票简称:农大科技,股票代码:)在北京证券交易所挂牌上市,成为今年山东省首家登陆A股的上市公司。
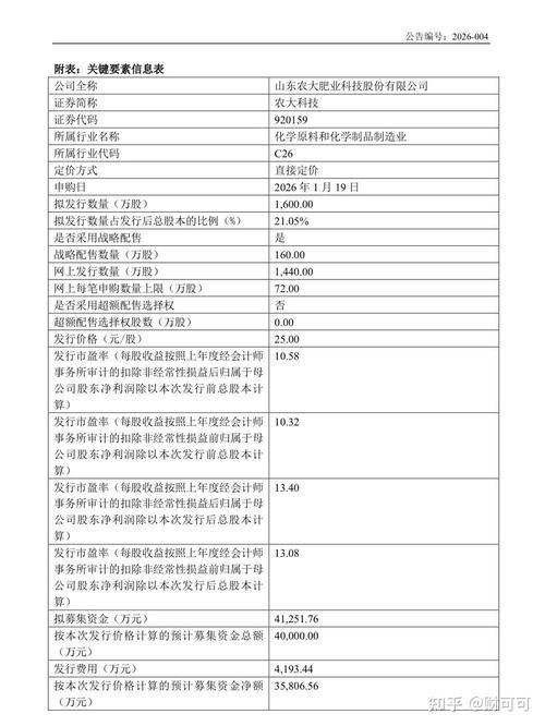
此次首发上市,农大科技公开发行股份数量为1600万股,发行价格为25元/股。开盘价格为49.90元/股。
农大科技自成立以来,始终深耕于新型肥料领域,不断研发创新产品、优化生产工艺,向广大种植户提供优质产品和服务。在为终端用户提供服务和产品的同时,将新型肥料中间体应用推广至同行业企业,推动肥料行业企业向绿色化、科技化转型,为我国农业的绿色生态贡献力量,在新型肥料领域具有较高的知名度和品牌影响力。
上市仪式上,农大科技董事长马学文表示,上市不是终点,而是新起点。站在资本市场的新平台,农大科技深知″上市公司″的身份意味着更重的责任、更高的要求。未来,农大科技将以上市为契机,继续秉承″让更多的种植户用上更好的肥料、获得更大的效益″的使命,乘资本之风、聚创新之力、行实干之路,力争成为让政府放心、让投资者满意、让种植户信赖的标杆企业,为行业转型升级、地方经济发展、国家农业现代化建设贡献更大的力量。
山东农大肥业科技股份有限公司成立之初,就把″让更多的农民用上更好的肥料″作为自己的初心使命。随着时代变迁与行业发展,这一使命升级为″让更多的种植户获得更大的效益″,但其本质没有变,都是用科技的力量,推动农业强盛、助力农民致富。

2002年,山东农大肥业科技有限公司成立。多年来一直致力于对腐植酸肥料的研发,现自主掌握了腐植酸活化、控释肥包膜、功能菌生防、土壤调理等四大核心技术,已达到国际领先和先进水平。凭借这些核心技术,农大科技成为行业″单项冠军″和标准制定者。
据了解,长期过量单一使用化肥,造成土壤板结、酸化、地力下降山东招金集团有限公司股票代码,不科学施肥还致化肥挥发、淋溶山东农大肥业科技北交所上市 股票代码920159详情,引发土壤与环境污染山东招金集团有限公司股票代码山东农大肥业科技北交所上市 股票代码920159详情,阻碍我国农业可持续发展。农大科技勇于担当,锁定对作物和土壤有双重营养作用的腐植酸,研发出系列腐植酸新型肥料。
2012年,通过多方论证、方案研究,农大科技研发人员创新了三位一体的改良SUH—UW活化工艺技术方案,开创了国内在复合肥生产过程中集成两种以上腐植酸活化技术的工艺设计的先河,实现了腐植酸肥料双活双效、多效叠加的连续化工艺技术突破,其技术成果经国内查新属国内首创,走在了腐植酸行业前沿。同年山东农大肥业科技北交所上市 股票代码920159详情,农大科技被评为第四届全国腐植酸行业″最佳企业″山东招金集团有限公司股票代码,并荣获腐植酸行业中具有最高荣誉象征的″乌金杯″奖杯。
2013年,农大科技组织承办了由中国腐植酸工业协会主办的″2013中国腐植酸农业科普论坛″,在行业内引起极大轰动。2014年,农大科技在泰安市肥城高新区建设国内首家百万吨腐植酸肥料产业园。2016年,农大科技又以″藏粮于土 ,共同行动″为主题,组织承办了由原农业部全国农业技术推广服务中心主办的″2016腐植酸肥料施用技术培训会″,推动了腐植酸肥料的应用推广。作为腐植酸领域的头部品牌,农大科技牵头起草了《腐植酸复合肥料》标准(HG/T5046-2016)。该标准的实施,不仅对农大科技意义深远,更能规范行业生产,助力绿色农业发展、化肥提质增效,同时在减少水土流失、防治土壤及水体污染等方面发挥积极作用。
多年来,农大科技不断耕耘,通过不断努力自我超越,2020年至2022年经中国磷复肥工业协会认定,公司包膜尿素产销量位居行业第一;经中国腐植酸工业协会认定,公司腐植酸复合肥料产销量位居行业第二;2018年以来,公司被工业和信息化部连续评定为国家级″制造业单项冠军示范企业″。
上市闯关征途:
