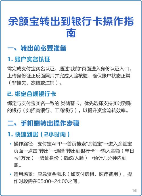
余额宝赎回时间转到银行卡多久?
在余额宝提现一般分为两个小时和第二天。另外余额宝转出到银行卡要多久 手机,节假日提现会有所不同。根据银行卡的不同取现方式和资金,不同的信用额度,【邮政银行()、股吧】卡和华夏银行卡会慢一点,可能在第二天24点之前到达。
支取金额高于5万元的,必须在运营后第二个工作日下午0点前领取,高于5万元的最好不要在周五提现。双休不包括在内,所以周一到。
中信、光大、平安、招行,基本上在同一天到达。
余额宝日收入计算公式:日收入=(余额宝资金确认份额/万份)*万份收入。
余额宝转机有三个到达时间:
普通转出:下一个基金交易日到达;工作日15点前一个交易日(不含15点),工作日15点后的下一个交易日;
预计2小时内到达:仅限支付宝,手机运营,每天需要累计5W,在支持银行的服务时间范围内;
实时到达:支持银行光大银行 和招商银行
具体到达时间,转出时页面会有提示,建议注意页面提示。
一些银行通常在两小时内到达。其中包括中国银行,农业银行,交通银行,建设银行和兴业银行对于其他银行赎回到达时间,他们一般会在第二天到达账户。余额宝每天的赎回金额有上限余额宝转出到银行卡多久到账?手机操作及各银行到账时间汇总,总赎回金额一般不能超过5万元。

余额宝赎回转入和余额宝赎回转出是什么意思?
余额宝是支付宝旗下的一款理财产品。如果你“充值/转账”资金,并将余额转移到余额宝余额宝转出到银行卡多久到账?手机操作及各银行到账时间汇总,你将默认购买余额宝货币基金。这是从资金转来的。

当你想从余额宝转账,因为你在余额宝的钱相当于用钱买了一个理财产品,而这个理财产品有时间,那么你必须提前提取(相当于出售理财产品),这就是所谓的赎回。
赎回分为以下两种:“普通赎回”当天有收益,第二天到达,无限制;“快速赎回”当天没有盈利余额宝转出到银行卡要多久 手机,2小时内快速到达,限额1万元。
基金赎回金额的处理方法:赎回金额根据实际确认的有效赎回份额乘以申请日基金份额净值,扣除相应费用,四舍五入后保留至小数点后两位,四舍五入代表的资产归基金所有。
例如,投资者赎回基金的1万只基金份额,持有时间为一年半,适用赎回率为0.25%。假设申购当日基金份额净值为1.05元,赎回当日基金份额净值为1.25元,采用后端收费(后端收费是指投资者在申购基金时无需支付任何手续费,而在申请基金赎回时支付申购和申购费用的支付方式),则:
赎回总额=1万1.25=1.25万元
后端订阅费=.051.0%=105元
赎回成本=.25%=31.25元
赎回金额(当日基金份额净值)=12500-105-31.25=12363.75元
即投资者赎回1万只基金份额,采用后端收费方式,可获得赎回金额12363.75元。若认购时已缴纳认购费,“赎回金额(当日基金份额净值)=12500-31.25=12468.75元”。
余额宝可以在同一天赎回。为什么支付宝的其他基金需要3天才能赎回?
事实上,余额宝之所以能在同一天赎回账户,是通过支付宝预付款实现的,这应该被视为余额宝的一大创新,也是支付宝提供的一项增值服务,换句话说,当客户购买或赎回余额宝,时,对接的是支付宝的一个(或多个)账户,然后支付宝可以与各大基金公司结算差额。此外余额宝转出到银行卡多久到账?手机操作及各银行到账时间汇总,在余额宝,还有很多额外的功能,如在线上,购物、在线下,支付日常水电和信用卡还款,所有这些都需要在资金进行实时交易。
对于普通基金产品(指数、股票、混合型等),没有那么多附加功能,自然要跟着流程走。赎回时先确认份额,然后根据当日基金产品单位净值计算具体赎回金额,最后通过转账实现资金!需要时间。一般赎回到T + 1,已经比较快了!而且当天15:00后申请的赎回如果当天不算,也就是说需要第三天才能拿到账号,以后遇节假日和周末还得延期!总之,余额宝当天就到了,这是通过支付宝垫付资金实现的;然而,普通基金却没有这样好的命运。只能在T + 1天收到。
余额宝赎回时间转到银行卡多久相关的时间已经介绍完了余额宝转出到银行卡要多久 手机,大家在赎回的时候会有选项,大家可以选择,之前小编讲过余额宝每天收益,可以看看具体的介绍。
