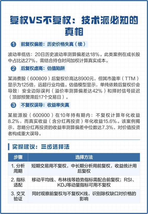
当我们打开炒股软件看K线走势图时,点击鼠标右键会看到有前复权、后复权、不复权三种模式形态,有的股票三种模式下形态差别很大股票不复权是啥?三分钟搞懂不复权、前后复权的区别与影响,选错模式,甚至有的股票用不复权处在底部,用前复权处在顶部,股票位置的高低都分不清,又怎么能选好股票呢?今天用最容易理解的方式解释下前复权、后复权、不复权。下面以羚锐制药()为例:

用不复权看,此时股票位置较低,还在历史相对低位趴着

用前复权看,此时股票位置较高,已处在历史高位,股价也创出历史新高,同一只股票,差别可谓天壤之别
一、为什么会出现这三种模式呢?
当一家上市公司出现盈利,有的公司会对股东进行分红或送股,就是经常看到上市公司公告里的每10股送5股、每10股送10股等等,那么公司股票数量就会增加,为了保持公司总市值不变,所以就必须下调股价,这个下调股价的操作就叫作除权(XR),股票被除权后就会看到在原有股票走势图上也就是不复权股票走势图上就会有一个大大的跳空缺口,很多人可能会认为怎么跌那么多,其实不是股票下跌股票不复权是什么意思,而是为了保持股票总市值不变,主动下调的股价。为了方便股民观察更真实的股票价格就出现了前复权和后复权。
二、分别解释前复权、后复权、不复权
(下面以先河环保为例)
前复权:前复权就是向前调整,保持除权后的现价不变,以现价为基准,按比例缩减除权前的股价,这样除权前的K线就会向下平移,使得除权前后的价格可以连上,图形吻合,保持股价走势的连续性。简单说就是把除权前的价格按现在的价格换算过来,复权后现在价格不变,以前的价格减少。由于下调除权前的股价,对于上市很久的公司,股价会出现负数,影响增长率的计算股票不复权是啥?三分钟搞懂不复权、前后复权的区别与影响,这就需要后复权作为补充。

用前复权看,历史最低股价5.7,现在也是处在底部,股价是7.4,真实反应了目前的位置
后复权:与前复权相反,后复权是向后调整,即保持除权前价格不变,增加除权后的价格以连上除权前的价格,但这种方式会让后复权坐标系的股价与实际的股价差异较大。


用后复权看,股价差别很大,历史最低价高达26.3,而目前真实股价才7.4,所以不能真实反应目前股价位置
不复权:就是股票在送股或者配股后,不把除权的因素考虑进去,看到的是股价的实际价格。但是是K线上会留下大大的跳空缺口,因而K线、均线被打乱股票不复权是啥?三分钟搞懂不复权、前后复权的区别与影响,也就是K线、均线失去连续性,没有大的参考价值,不方便看盘。

红框内出现了一个大大的跳空缺口把形态打破,K线也不连续,不利于股票分析。
三、总结
1.不复权虽然能看到股价的实际价格,但是因为有大大的跳空缺口。形态被打乱,不方便看盘,一般不用。
2.后复权股票不复权是什么意思,是保持股价上市第一天的价格不变股票不复权是什么意思,然后根据高送转数据处理之后的股价,自然处理后的价格与实际价格相差很大,一般不用。
3.前复权K线是以现在股票的价格为基准复权,所以K线可以直观明晰地反映当前股价在全部数据中所处的位置是高还是低,且K线均线的走势连贯,易于看清股票的真实面貌,增加分析的正确性。
最终结论:分析股票最好要用前复权,才能不会被形态所骗,如果分析股票第一步错了,错把低位当高位,那么接下来的分析又有什么意义呢?
感谢头条大佬:股市铜牛
原文链接
