烟台农商银行芝罘区黄务支行:医保服务走进黄务大集,超实用
胶东在线12月23日讯(通讯员刘萌莉)当清晨的阳光洒在黄务大集熙攘的街道上,吆喝声、交谈声、笑声早已此起彼伏。在往来的人群中,一抹明亮的服务点悄然出现——近日...
12-27 立刻查看
胶东在线12月23日讯(通讯员刘萌莉)当清晨的阳光洒在黄务大集熙攘的街道上,吆喝声、交谈声、笑声早已此起彼伏。在往来的人群中,一抹明亮的服务点悄然出现——近日...
2012年至2014年,全国公安机关分别缴获假币3.29亿元、4.15亿元、5.32亿元,增幅都在25%以上。生活中有不少朋友收都到过假币,如何快速、准确地辨别...
详解股票交易手续费:结构、计算方式及影响因素股票交易手续费是指投资者在进行股票买卖交易时所需支付的费用,它是投资者交易成本的重要组成部分,了解股票交易手续费...
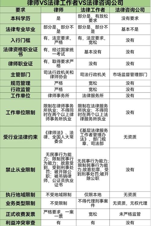
在商业活动高度复杂化和个人权利意识不断觉醒的今天,选择合适的法律服务机构已成为企业稳健经营与个人有效维权的重要环节。成都的法律服务市场,已从早期的规模扩张,演进...
2025年5月23日中国建设银行汇率查询,第五届韩国(山东)进口商品博览会在威海国际展览中心盛大启幕。建设银行威海分行携手中国人民银行威海市分行深度参与此次盛会...
徐明随着资本市场改革的不断深入,一场由政策与市场共同驱动的并购重组浪潮正在上演,并购重组案例数量、交易规模持续攀升。并购重组作为我国资本市场的重要功能之一,正...