长园集团:国泰君安证券股份有限公司关于长园集团股份有限公司下属子公司与关联方共同对外投资暨关联交易的核查意见2016-08-16
国泰君安证券股份有限公司
关于长园集团股份有限公司下属子公司与关联方
共同对外投资暨关联交易的核查意见
国泰君安证券股份有限公司(以下简称“国泰君安”或“独立财务顾问”)
作为长园集团股份有限公司(以下简称“长园集团”或“公司”)的持续督导机
构,根据《证券发行上市保荐业务管理办法》、《上海证券交易所股票上市规则》
等有关法律法规和规范性文件要求,对长园集团下属子公司与关联方共同对外投
资的事项进行了合规性核查,并发表如下意见:
一、关联交易概述
深圳市安科讯电子制造有限公司(以下简称“安科讯制造”)主营业务是为
客户提供专业的产品制造服务,制造工序包括 SMT、PCBA、组装、测试、涂覆、
老化等,加工的产品属于高端能源产品的配件,主要应用于光伏发电、清洁能源、
信息通讯技术等领域。
以 2015 年 12 月 31 日为投资基准日,以安科讯制造 2016 年的预计盈利水平
净利润人民币 3,500 万元为基础,按 6 倍估值倍数计算,对安科讯制造的估值为
人民币 2.10 亿。公司全资子公司珠海市运泰利自动化设备有限公司(以下简称
“运泰利”)之全资子公司珠海赫立斯电子有限公司(以下简称“赫立斯”)拟向
安科讯制造投资 5,250 万元,投资完成后持有安科讯制造 25%的股权;横琴启创
安科股权投资企业(有限合伙)拟向安科讯制造投资 3,150 万元,投资完成后持
有安科讯制造 15%的股权。本次交易将有效利用安科讯制造平台,打造智能工厂
的样板工程,促进运泰利在制造行业的智能工厂装备及方案的推广。
因横琴启创安科股权投资企业(有限合伙)的实际控制人为吴启权先生。吴
启权先生为长园集团持股 5%以上的股东且为公司董事,故根据《上海证券交易
所股票上市规则》及《上海证券交易所上市公司关联交易实施指引》的相关规定,
本次交易构成了关联交易。
至本次关联交易为止,过去 12 个月内与与同一关联人进行的交易以及与不
同关联人进行的交易标的类别相关的交易金额未达到上市公司最近一期经审计
净资产绝对值 5%以上。
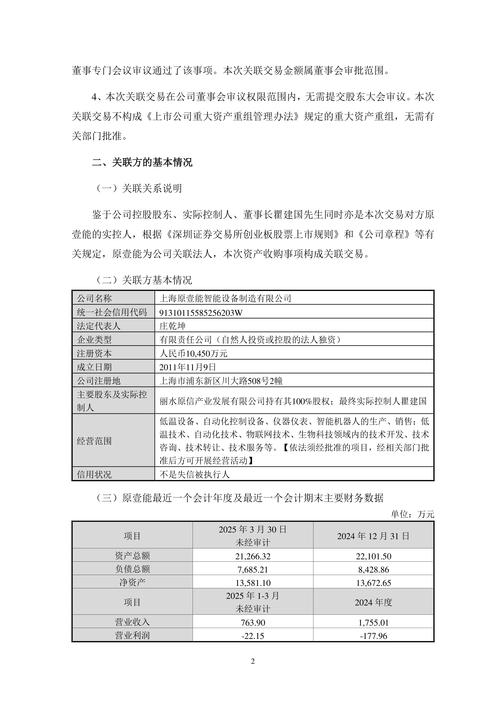
二、关联方介绍
关联方名称:横琴启创安科股权投资企业(有限合伙)
企业性质:有限合伙企业
注册地址:珠海市横琴新区宝华路 6 号 105 室-15431
执行事务合伙人:谢向东
成立时间:2016 年 5 月 4 日
经营范围:股权投资与资产管理
实际控制人:吴启权
三、关联交易标的基本情况
公司名称:深圳市安科讯电子制造有限公司
企业性质:有限责任公司
注册地点:深圳市盐田区北山工业区 4 号厂房第六、七、八层
法定代表人:刘刚
注册资本:2,400 万
成立时间:2004 年 7 月 15 日
股东情况:邹永存、深圳市安科讯实业有限公司、余道义、项松
经营范围:兴办实业(具体项目另行申报);电子通讯、楼宇自动化、液晶
产品、电子产品的研发、生产、销售,国内商业、物资供销业(不含专营、专控、
专卖商品);进出口业务。
主要财务指标:
单位:万元
年度 总资产 净资产 销售收入 净利润
2015 年 12 月 31 日(2015 年度) 16,824.20 3,532.14 18,478.29 2,254.83
2016 年 6 月 30 日(2016 年 1-6 月) 17,271.12 4,589.59 11,043.46 1,878.04

四、关联交易目的和对本公司的影响
本次对外投资将有效利用安科讯制造的平台,打造智能工厂的样板工程,促
进运泰利在制造行业的智能工厂装备及方案的推广。
公司本次对外投资的资金全部为公司自有资金,关联交易事项遵循了公平、
公正、公开的原则,交易方式符合市场规则,符合相关法律法规及公司章程的规
定,不会对公司的正常经营带来重大影响,不存在损害公司中小股东利益的行为。
五、本次交易履行的程序
公司第六届董事会第二十次会议审议通过了关于本次关联交易的议案,关联
董事吴启权先生回避表决。公司第六届监事会第十三次会议审议通过了关于本次
关联交易的议案。公司独立董事予以了事前认可,并发表了独立意见如下:
“根据中国证监会《关于在上市公司建立独立董事制度的指导意见》、《关联
交易制度》、《独立董事制度》的有关规定,我们对本次集团下属子公司与关联方
横琴启创安科股权投资企业(有限合伙)共同投资深圳市安科讯电子有限公司进
行了事前审核。
本次关联交易遵循了关联交易事项遵循了公开、公平、公正的原则,交易方
式符合市场规则,符合相关法律法规及公司章程的规定,不会对公司的正常经营
带来重大影响,不存在损害公司中小股东利益的行为;本次集团下属子公司与关
联方共同对外投资项目有效利用安科讯制造平台,打造智能工厂的样板工程,将
促进运泰利在制造行业的智能工厂装备及方案的推广,符合公司发展战略。
在董事会表决过程中,关联董事回避了表决,符合法律法规等相关规定,表
决程序合法有效;该关联交易符合股东利益,不存在损害中小股东利益的情形。
公司召集、召开审议本次关联交易事项的董事会会议的程序符合法律、法规及《公
司章程》的规定。”
六、独立财务顾问的核查意见
经核查,本独立财务顾问认为:长园集团下属子公司与关联方共同对外投资
暨关联交易事宜已经公司第六届董事会第二十次会议及第六届监事会第十三次
会议审议通过,独立董事对本次关联交易进行了事前认可并发表了独立意见。上
述交易关联交易在公司董事会审批权限内,无需提交股东大会审议通过。本次交
易履行了必要的审批程序,符合《上海证券交易所股票上市规则》等相关规定及
公司章程的要求,不会对公司的正常经营带来重大影响,不存在损害公司中小股
东利益的行为。
综上,独立财务顾问对本次长园集团下属子公司与关联方共同对外投资暨关
联交易事项无异议。
(本页以下无正文)
(本页无正文,为《国泰君安证券股份有限公司关于长园集团股份有限公司
下属子公司与关联方共同对外投资暨关联交易的核查意见》之签章页)
项目主办人:
忻健伟 孙小中
国泰君安证券股份有限公司
年 月 日
